当前位置:首页 > 通知公告 > 通知 >正文
“南马”期间公交线路绕行方案
发布时间:2018-11-02 文章来源:集团运保部 浏览量:2595
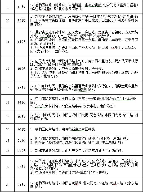
2018南京马拉松赛将于11月4日(星期日)上午7:30鸣枪开跑。届时,将有3万名运动员和爱好者参加比赛,为确保赛事活动安全,南京交管部门对全市部分道路分时、分段实施临时交通管控,南京公交集团江南公交共涉及123条公交线路、扬子公交共涉及17条线路绕行、缩线或停运等;河西有轨电车一号线将于11月3日12时起,暂停奥体中心东门站、富春江西街站的运营,运营区间改为元通站至秦新路站。11月3日当天末班车将在21时30分自元通站发出。11月4日赛事期间将暂停全线运营,接上级部门通知后恢复运营,请各位乘客提前规划好自己的出行线路,选择好交通工具。










