欢迎光临南京公共交通(集团)有限公司官网
服务热线:
96155
南京公共交通(集团)有限公司
搜索
网站首页
集团概况
集团新闻
综合新闻
员工风采
行业动态
企业文化
公交文联
品牌建设
集团子公司
第一客运公司
第二客运公司
第三客运公司
第四客运公司
江北新区客运公司
浦口客运公司
六合客运公司
保修公司
轮渡公司
现代电车公司
公共自行车公司
物业分公司
广告传媒事业部
公交房地产开发公司
教育培训事业部
运营服务分公司
电子报
影音天地
企业荣誉
通知公告
招标采购项目
竞价采购项目
其他采购项目
通知
人才招聘
招聘启事
当前位置:
首页
>正文
招标采购项目
竞价采购项目
其他采购项目
通知
招聘启事
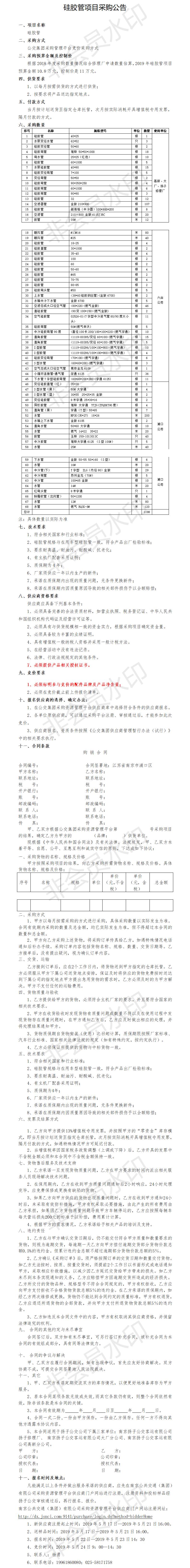
硅胶管平台竞价项目采购公告
发布时间:2019-05-17 文章来源:扬子公交 浏览量:4677